
Tribunal Regional Eleitoral - GO
Secretaria de Gestão da Informação
Seção de Jurisprudência e Legislação
RESOLUÇÃO Nº 428, DE 12 DE MAIO DE 2025
Altera a estrutura orgânica da Escola Judiciária Eleitoral e da Secretaria do Tribunal Regional Eleitoral de Goiás e dá outras providências.
O TRIBUNAL REGIONAL ELEITORAL DE GOIÁS, no uso das atribuições conferidas pelo artigo 11, incisos II e XII, da Resolução TRE-GO nº 403, de 25 de abril de 2024 - Regimento Interno e considerando o processo SEI nº 25.0.000001762-3,
RESOLVE:
Art. 1º Alterar a estrutura orgânica da Escola Judiciária Eleitoral, da Assessoria de Gestão e Informação de Órgãos Externos, da Secretaria de Administração e Orçamento, da Secretaria de Auditoria Interna, da Secretaria de Gestão de Pessoas e da Secretaria de Gestão da Informação do Tribunal Regional Eleitoral de Goiás, nos termos desta Resolução.
Art. 2º Fica extinta uma função comissionada de Assistente III, nível FC-3, na estrutura orgânica da Escola Judiciária Eleitoral.
Art. 3º Fica criada uma função comissionada de Assistente III, nível FC-03 na estrutura orgânica da Assessoria de Gestão e Informação de Órgãos Externos.
Art. 4º Ficam realizadas as seguintes alterações na estrutura orgânica da Secretaria de Administração e Orçamento:
I - extinguir três funções comissionadas de Assistente I, nível FC-01, alocadas na Secretaria de Administração e Orçamento;
II - criar uma função comissionada de Assistente II, nível FC-02, e alocá-la na Secretaria de Administração e Orçamento;
III - criar uma função comissionada de Assistente III, nível FC-03, e alocá-la na Secretaria de Administração e Orçamento.
Art. 5º Ficam realizadas as seguintes alterações na estrutura orgânica da Secretaria de Auditoria Interna:
I - extinguir quatro funções comissionadas de Assistente I, nível FC-01, vinculadas, respectivamente, à Secretaria de Auditoria Interna, à Seção de Auditoria de Regularidade, à Seção de Auditoria de Pessoal e à Seção de Auditoria de Governança, Gestão de Riscos e Controles Internos;
II - criar duas funções comissionadas de Assistente V, nível FC-05, vinculadas à Secretaria de Auditoria Interna.
Art. 6º Ficam realizadas as seguintes alterações na estrutura orgânica da Secretaria de Gestão de Pessoas:
I - extinguir a Assistência de Desenvolvimento Organizacional - ASDOR, atualmente vinculada à Assessoria de Planejamento, Governança e Gestão;
II - extinguir uma função comissionada de Assistente V, nível FC-05, de Assistente de Desenvolvimento Organizacional;
III - extinguir três funções comissionadas de Assistente IV, nível FC-04, vinculadas, respectivamente, à Secretaria de Gestão de Pessoas, à Coordenadoria de Análises Técnicas e à Coordenadoria de Pessoal;
IV - criar a Seção de Desenvolvimento Organizacional e Qualidade de Vida no Trabalho, vinculada à Coordenadoria de Educação, Saúde e Desempenho;
V - criar uma função comissionada de Chefe de Seção, nível FC-06, denominada Chefe da Seção de Desenvolvimento Organizacional e Qualidade de Vida no Trabalho e alocá-la na Seção referida no inciso IV;
VI - criar três funções comissionadas de Assistente III, nível FC-03, ficando uma vinculada à Secretaria de Gestão de Pessoas, uma vinculada à Coordenadoria de Pessoal e uma vinculada à Coordenadoria de Análises Técnicas;
VII - criar uma função comissionada de Assistente I, nível FC-01, vinculada à Secretaria de Gestão de Pessoas;
VIII - alocar, na Secretaria de Gestão de Pessoas, a função comissionada de Assistente I, nível FC-01, atualmente alocada na Coordenadoria de Análises Técnicas;
IX - alocar na Secretaria de Gestão de Pessoas uma função comissionada de Assistente I, nível FC-01, uma função comissionada de Assistente II, nível FC-02 e uma função comissionada de Assistente III, nível FC-03, atualmente alocadas na Coordenadoria de Pessoal;
X - alocar na Secretaria de Gestão de Pessoas duas funções comissionadas de Assistente I, nível FC-01, uma função comissionada de Assistente III, nível FC-03, alocadas na Coordenadoria de Educação, Saúde e Desempenho;
XI - alocar na Secretaria de Gestão de Pessoas duas funções comissionadas de Assistente III, nível FC-03, atualmente alocadas no Núcleo de Cálculos e Pagamentos.
Art. 7º Ficam realizadas as seguintes alterações na estrutura orgânica da Secretaria de Gestão da Informação:
I - extinguir duas funções comissionadas de Assistente II, nível FC-02 e uma função comissionada de Assistente III, nível FC-03, vinculadas à Secretaria de Gestão da Informação;
II - criar duas funções comissionadas de Assistente IV, nível FC-04, vinculadas à Secretaria de Gestão da Informação.
Art. 8º Compete à Seção de Desenvolvimento Organizacional e Qualidade de Vida no Trabalho, vinculada à Coordenadoria de Educação, Saúde e Desempenho da Secretaria de Gestão de Pessoas:
I - promover o desenvolvimento organizacional, com foco na estratégia institucional;
II - planejar e coordenar ações voltadas ao desenvolvimento organizacional de equipes, de habilidades gerenciais e outras ações correlatas;
III - auxiliar os gestores das unidades administrativas do Tribunal na melhoria da sua atuação gerencial e relacionamento com suas equipes de trabalho;
IV - indicar o melhor local para a lotação das(os) servidoras(es) de acordo com o seu perfil profissional;
V - auxiliar no preenchimento de vagas nas unidades do Tribunal, mediante a realização de chamados públicos e apoio aos processos seletivos internos;
VI - fornecer dados sobre competências e responsabilidades para auxiliar em processos seletivos internos e externos;
VII - promover a elaboração e a realização de ambientação e treinamentos introdutórios de servidores recém-nomeados, estagiários e colaboradores recém-contratados;
VIII - propor e executar programas, projetos e ações para a melhoria da qualidade de vida no trabalho, que permitam a construção de uma cultura humanizada interativa e participativa;
IX - promover parcerias que visem ao compartilhamento de experiências exitosas e ao intercâmbio de conhecimentos relativos à Qualidade de Vida no Trabalho – QVT;
X - fomentar o desenvolvimento de estratégias e ações institucionais de Qualidade de Vida no Trabalho – QVT;
XI - potencializar um ambiente de gestão organizacional que permita a construção de uma cultura humanizada, interativa e participativa;
XII - sugerir e participar de ações para ampliação de atividades de mediação de conflitos;
XIII - incentivar e coordenar ações de celebração das datas comemorativas;
XIV - acompanhar servidores(as) aptos(as) na preparação para a aposentadoria;
XV - exercer outras atribuições típicas da unidade ou que lhe sejam acometidas por superior hierárquico.
Art. 9º As alterações nas funções comissionadas previstas neste normativo se darão sem acréscimo de despesas e com utilização de sobras orçamentárias disponíveis, conforme demonstrado no quadro de transformações do Anexo I, devendo ser comunicada à Secretaria de Planejamento, Orçamento e Finanças e Contabilidade do Tribunal Superior Eleitoral, nos termos do art. 9º, § 3º da Resolução TSE nº 22.138, de 19 de dezembro de 2005.
Art. 10. A lotação e a distribuição dos cargos em comissão e das funções comissionadas do Quadro de Pessoal do Tribunal Regional Eleitoral de Goiás, bem como as respectivas sobras orçamentárias, passam a ser as previstas nos Anexos II e III desta Resolução.
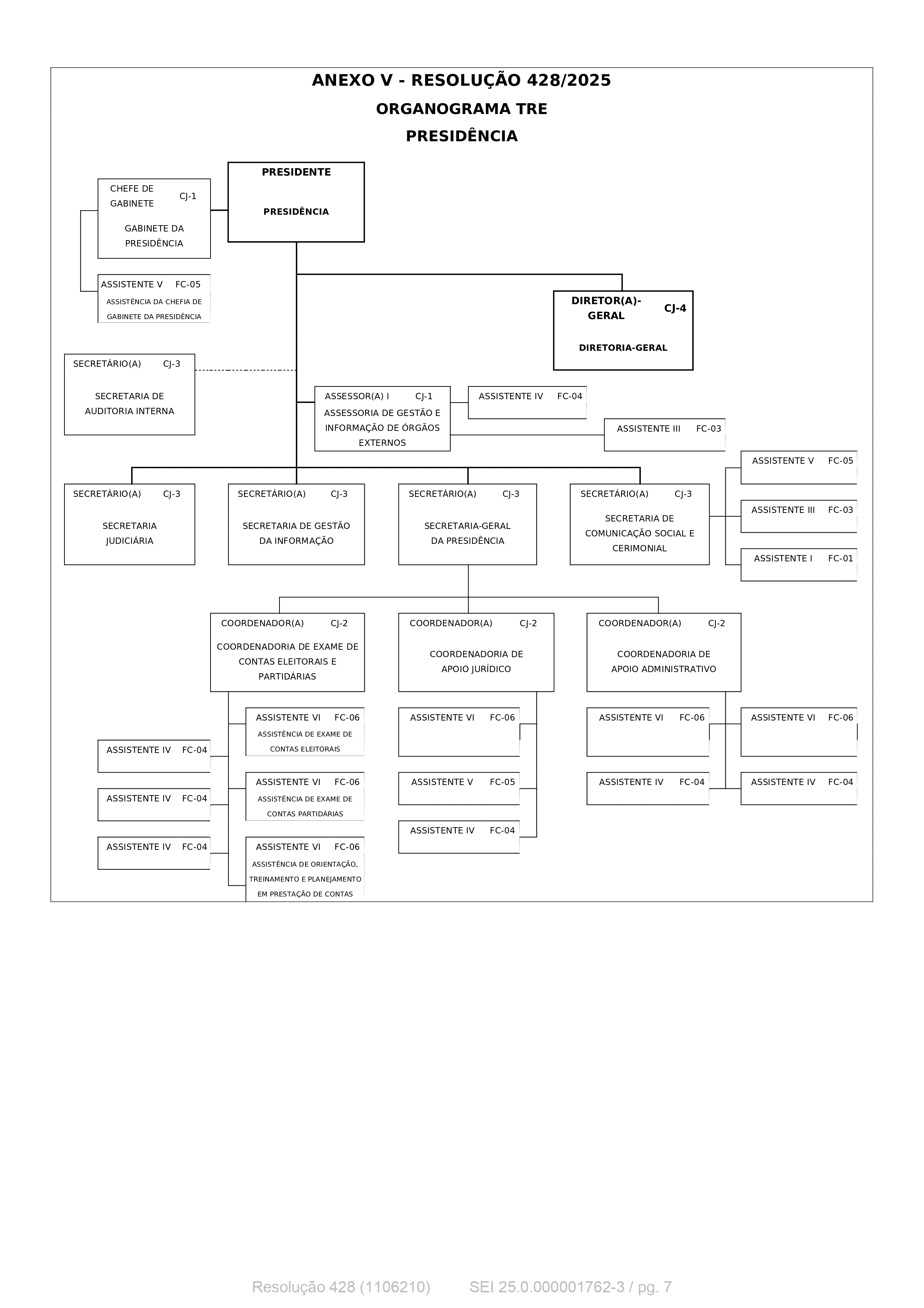
Art. 11. Os organogramas da Escola Judiciária Eleitoral, da Assessoria de Gestão e Informação de Órgãos Externos, da Secretaria de Administração e Orçamento, da Secretaria de Auditoria Interna, da Secretaria de Gestão de Pessoas e da Secretaria de Gestão da Informação passam a ser os constantes nos Anexos IV, V, VI, VII, VIII e IX desta Resolução.
Art. 12. Esta Resolução entra em vigor na data de sua publicação.
SALA DE SESSÕES DO TRIBUNAL REGIONAL ELEITORAL DE GOIÁS, em Goiânia, aos 12 dias do mês de maio de 2025.
Desembargador Luiz Cláudio Veiga Braga
Presidente
ANEXO I
| ANEXO I - RESOLUÇÃO 428/2025 | ||||
| QUADRO DE TRANSFORMAÇÃO CJ's | ||||
| EXTINÇÃO DE CARGOS COMISSIONADOS + SOBRAS APURADAS | ||||
| Nível | Denominação | Quantidade | Remuneração | Total |
| 0 | R$ 0,00 | R$ 0,00 | ||
| Sobras apuradas (Res. TRE-GO nº 409/2024) | R$ 1.095,29 | |||
|
Sobras apuradas (Res. TRE-GO nº 409/2024) Valor atualizado a partir de 01 de fevereiro de 2025 (Inciso III do art. 1º da Lei n. 14.523/2023) |
R$ 1.162,43 | |||
| Total disponível | R$ 1.162,43 | |||
| CRIAÇÃO CJ | ||||
| Nível | Denominação | Quantidade | Remuneração | Total |
| 0 | R$ 0,00 | R$ 0,00 | ||
| Total transformado | R$ 0,00 | |||
| Saldo para utilização futura | R$ 1.162,43 | |||
| QUADRO DE TRANSFORMAÇÃO FC's | ||||
| EXTINÇÃO DE FUNÇÕES COMISSIONADAS + SOBRAS APURADAS | ||||
| Nível | Denominação | Quantidade | Remuneração | Total |
| FC-01 | Assistente I | 7 | R$ 1.215,34 | R$ 8.507,38 |
| FC-02 | Assistente II | 2 | R$ 1.413,14 | R$ 2.826,28 |
| FC-03 | Assistente III | 2 | R$ 1.644,51 | R$ 3.289,02 |
| FC-04 | Assistente IV | 3 | R$ 2.313,27 | R$ 6.939,81 |
| FC-05 | Assistente V | 1 | R$ 2.662,06 | R$ 2.662,06 |
| Total extinto | R$ 24.224,55 | |||
| Sobras apuradas (Res. TRE-GO nº 409/2024) | R$ 228,37 | |||
|
Sobras apuradas (Res. TRE-GO nº 409/2024) Valor atualizado a partir de 01 de fevereiro de 2025 (Inciso III do art. 1º da Lei n. 14.523/2023) |
R$ 242,37 | |||
| Total disponível | R$ 24.466,92 | |||
| CRIAÇÃO FUNÇÕES COMISSIONADAS | ||||
| Nível | Denominação | Quantidade | Remuneração | Total |
| FC-01 | Assistente I | 1 | R$ 1.215,34 | R$ 1.215,34 |
| FC-02 | Assistente II | 1 | R$ 1.413,14 | R$ 1.413,14 |
| FC-03 | Assistente III | 5 | R$ 1.644,51 | R$ 8.222,55 |
| FC-04 | Assistente IV | 2 | R$ 2.313,27 | R$ 4.626,54 |
| FC-05 | Assistente V | 2 | R$ 2.662,06 | R$ 5.324,12 |
| FC-06 | Chefe de Seção | 1 | R$ 3.663,71 | R$ 3.663,71 |
| Total transformado | R$ 24.465,40 | |||
| Saldo para utilização futura | R$ 1,52 | |||
ANEXO II
| ANEXO II - RESOLUÇÃO 428/2025 | ||||||
| CARGOS COMISSIONADAS | ||||||
| UNIDADES | CJ-4 | CJ-3 | CJ-2 | CJ-2 | CJ-1 | TOTAL |
| OPÇÃO 65% | OPÇÃO 65% | INTEGRAL | OPÇÃO 65% | OPÇÃO 65% | ||
| R$ 11.322,60 | R$ 10.029,94 | R$ 13.573,81 | R$ 8.822,98 | R$ 7.143,98 | ||
| SALDO RESIDUAL | SALDO RESIDUAL ATUALIZADO | R$ 1.162,43 | ||||
| GABINETE DE JUIZ FEDERAL | 1 | R$ 7.143,98 | ||||
| GABINETE DE JUIZ DE DIREITO I | 1 | R$ 7.143,98 | ||||
| GABINETE DE JUIZ DE DIREITO II | 1 | R$ 7.143,98 | ||||
| GABINETE DE JURISTA I | 1 | R$ 7.143,98 | ||||
| GABINETE DE JURISTA II | 1 | R$ 7.143,98 | ||||
| PRESIDÊNCIA | 1 | R$ 7.143,98 | ||||
| SECRETARIA GERAL DA PRESIDÊNCIA | 1 | 3 | R$ 36.498,88 | |||
| SECRETARIA DE COMUNICAÇÃO E CERIMONIAL | 1 | R$ 10.029,94 | ||||
| SECRETARIA DE GESTÃO DA INFORMAÇÃO | 1 | R$ 10.029,94 | ||||
| ASSESSORIA DE GESTÃO E INFORMAÇÃO DE ÓRGÃOS EXTERNOS | 1 | R$ 7.143,98 | ||||
| SECRETARIA DE AUDITORIA INTERNA | 1 | R$ 10.029,94 | ||||
| SECRETARIA JUDICIÁRIA | 1 | 1 | 3 | 1 | R$ 57.216,67 | |
| VICE-PRESIDÊNCIA E CORREGEDORIA | 1 | 3 | 2 | R$ 50.786,84 | ||
| ESCOLA JUDICIÁRIA ELEITORAL | 1 | R$ 7.143,98 | ||||
| OUVIDORIA REGIONAL ELEITORAL DE GOIÁS | 1 | R$ 7.143,98 | ||||
| DIRETORIA-GERAL | 1 | 1 | R$ 18.466,58 | |||
| SECRETARIA GERAL DA DIRETORIA-GERAL | 1 | 1 | 2 | R$ 33.140,88 | ||
| ASSESSORIA ESPECIAL DE PLANEJAMENTO ESTRATÉGICO, GOVERNANÇA E GESTÃO - DG | 1 | 2 | R$ 24.317,90 | |||
| SECRETARIA DE TECNOLOGIA DA INFORMAÇÃO | 1 | 4 | 1 | R$ 52.465,84 | ||
| SECRETARIA DE GESTÃO DE PESSOAS | 1 | 4 | 1 | R$ 52.465,84 | ||
| SECRETARIA DE ADMINISTRAÇÃO E ORÇAMENTO | 1 | 4 | 1 | R$ 52.465,84 | ||
| TOTAIS | 1 | 11 | 1 | 22 | 20 | R$ 473.373,34 |
| 55 | ||||||
ANEXO III
| ANEXO III - RESOLUÇÃO 428/2025 | |||||||
| FUNÇÕES COMISSIONADAS | |||||||
| UNIDADES | FC-06 | FC-05 | FC-04 | FC-03 | FC-02 | FC-01 | TOTAL |
| R$ 3.663,71 | R$ 2.662,06 | R$ 2.313,27 | R$ 1.644,51 | R$ 1.413,14 | R$ 1.215,34 | ||
| SALDO RESIDUAL | SALDO RESIDUAL ATUALIZADO | R$ 1,52 | |||||
| GABINETE DE JUIZ FEDERAL | 2 | R$ 7.327,42 | |||||
| GABINETE DE JUIZ DE DIREITO I | 2 | R$ 7.327,42 | |||||
| GABINETE DE JUIZ DE DIREITO II | 2 | R$ 7.327,42 | |||||
| GABINETE DE JURISTA I | 2 | R$ 7.327,42 | |||||
| GABINETE DE JURISTA II | 2 | R$ 7.327,42 | |||||
| PRESIDÊNCIA | 1 | R$ 2.662,06 | |||||
| SECRETARIA GERAL DA PRESIDÊNCIA | 6 | 1 | 6 | R$ 38.523,94 | |||
| SECRETARIA DE COMUNICAÇÃO E CERIMONIAL | 1 | 1 | 1 | R$ 5.521,91 | |||
| SECRETARIA DE GESTÃO DA INFORMAÇÃO | 4 | 3 | 1 | R$ 22.809,99 | |||
| SECRETARIA DE AUDITORIA INTERNA | 3 | 2 | R$ 16.315,25 | ||||
| SECRETARIA JUDICIÁRIA | 6 | 1 | 1 | 4 | 7 | R$ 43.427,61 | |
| ASSESSORIA DE GESTÃO E INFORMAÇÃO DE ÓRGÃOS EXTERNOS | 1 | 1 | R$ 3.957,78 | ||||
| VICE-PRESIDÊNCIA E CORREGEDORIA | 6 | 2 | 1 | 1 | R$ 30.364,03 | ||
| ESCOLA JUDICIÁRIA ELEITORAL | 2 | R$ 4.626,54 | |||||
| OUVIDORIA REGIONAL ELEITORAL DE GOIÁS | 1 | R$ 2.662,06 | |||||
| DIRETORIA-GERAL | 1 | R$ 2.662,06 | |||||
| SECRETARIA DA DIRETORIA-GERAL | 5 | 2 | 6 | R$ 37.522,29 | |||
| ASSESSORIA ESPECIAL DE PLANEJAMENTO ESTRATÉGICO, GOVERNANÇA E GESTÃO - DG | 3 | 2 | R$ 14.280,15 | ||||
| SECRETARIA DE TECNOLOGIA DA INFORMAÇÃO | 10 | 2 | 1 | 1 | 2 | 13 | R$ 64.544,70 |
| SECRETARIA DE GESTÃO DE PESSOAS | 11 | 3 | 10 | 1 | 5 | R$ 72.221,93 | |
| SECRETARIA DE ADMINISTRAÇÃO E ORÇAMENTO | 14 | 1 | 5 | 1 | 1 | 16 | R$ 88.023,44 |
| DIRETORIAS DE FÓRUM (Res. 275/2017) | 4 | R$ 14.654,84 | |||||
| CRIAÇÃO DE ZONA ELEITORAL | 1 | 1 | R$ 4.879,05 | ||||
| TOTAIS | 83 | 18 | 25 | 21 | 12 | 37 | R$ 506.298,25 |
| 196 | |||||||
Este texto não substitui o publicado no DJE/TRE-GO, nº 85, de 16.5.2025, p. 85-87.







